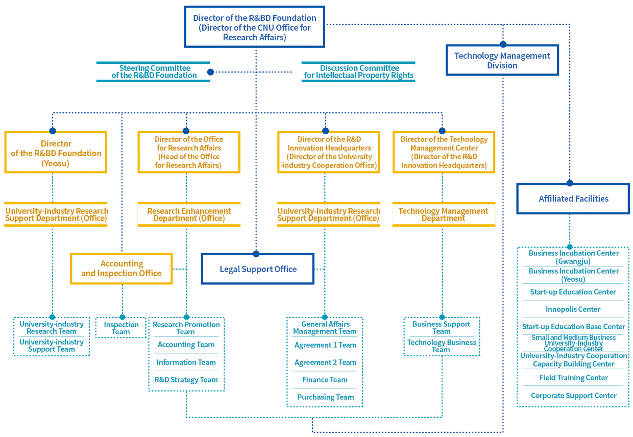
Organization

/WEB-INF/jsp/k2web/com/cop/site/layout.jsp
sanhak_eng_JW_MS_K2WT001_S